Qualifi
Conceptual
Team Capstone Project

Roles
UX Researcher
UI/UX Designer
Business Developer
Timeline
4 months
Dec 2024 – Apr 2025
Tools
Figma
Team of 4
(overlapping roles)
4 UX Researchers
3 UI/UX Designers
3 Business Developers
Deliverables
2 Proposals (Research & Entrepreneurship)
2 Prototype Video Demos (MVP & Final)
2 Reports (MVP & Final)
2 Live Presentations
Capstone Brief
As a participant of the 2025 Student Service Design Challenge, we were designing for the prompt:
“Empowering society to overcome bias”
Bias is a tendency to favor or dislike someone or something unfairly. It can affect how we think, act, or make decisions, often leading to unequal outcomes. Bias exists on a personal level, like how we judge others, and on a larger scale, where it becomes part of rules, systems, and cultural traditions. Over time, these patterns create and reinforce inequality in society. The roots of bias are complex, shaped by history, culture, and power dynamics. Understanding bias means recognizing both personal attitudes and the wider systems that keep unfair treatment in place.
Bias in the job application process begins earlier than you may think
Many workplaces have introduced strategies, such as HR policies, to combat biased hiring. Despite these attempts, hiring practices are still often biased toward racialized groups. Research conducted in 2024 with large US firms showed that the worst offenders of racial bias favored white applicants over Black applicants by 24% (“A discrimination report card”, 2024).
Problem
We are targeting prevalent racial and ethnic bias present throughout the job application and recruitment process that may prevent companies from hiring the most qualified candidate.
Solution
All-in-one hub to anonymize the job application process and limit bias, helping employers find the most qualified candidate while ensuring that job seekers are recognized for their skills.
Research
My team and I started researching the bias we face in our job search as our graduation was nearing and that was we were most concerned about. We began with the pain points of job seekers as that is whom we related with.

We conducted surveys with 10 job seekers aged 21-24 and an in-depth interview with 1 job seeker and 4 hiring managers finding the following results.
- Lack of communication: Employers give no updates on the status of applications and no rejections.
- Unrealistic demands: Elaborate portfolios or tests needed when applying, high amount of experience/qualifications needed (even for entry-level jobs).
- Customizing applications: Needing to create custom resumes/job application packages for each job and figure out what the employer is looking for in each one.
- Redundancy: Having to fill out the same information multiple times, needing to create multiple accounts for different websites to apply, and keeping track of all your applications.
- Employer’s Market: More candidates than there are jobs, leading to unprofessional conduct or unreasonable pay from the employer.
Like most solutions we have used firsthand, we thought of our service design as a job site. However, a key piece of feedback we received changed the trajectory of our project. We had to consider who the main “gatekeepers” in our problem space were and how we could address bias at the root.
As students actively applying to jobs, we held our own biases, and this led to us focusing more on how the system would look from the point of view of a job seeker, thus considering them the primary target audience. Instead, we began to realize that bias began with hiring managers, and so should our solution. Solving for this stakeholder would indirectly solve for job seekers as well, so we decided to expand our target audience to employers as well.
We were encouraged to look at how we could provide more value for hiring managers & employers, specifically those who want to mitigate bias in their own companies.
- Too many applicants: Hard to filter through hundreds or thousands of resumes due to time constraints and/or not enough staff .
- Keyword stuffing: Candidates manipulate resumes to pass ATS filters without having real skills.
- Slow hiring cycles: Scheduling interviews, reviewing resumes, and coordinating with teams takes too long. Endless emails between candidates, HR, and hiring teams slow things down.
- Addressing cultural/language barriers: Needing to hire individuals from a specific cultural background to cater to their target customer (specifically for language).
- Fake resumes: It is hard to identify who is displaying real information on their resumes.
- Disparities between departments: The job hiring process usually involves HR and another department(s).
- The easy way out: Candidates may be rejected due to aspects such as accents and more, without malicious intent to maintain efficient communication.
- Focus is more on skills and knowledge that cannot be taught at work: Employers and the team that works with a new hire want potential candidates to be the best fit by having similar work ethics, communication and problem-solving styles.
- Organizational culture rules: An organization will more often claim to be diverse and inclusive because nuances in an organization’s culture are missed so frequently.
After conducting initial user tests, we were able to start designing what we wanted Qualifi to look like and developed it accordingly based on feedback we received from mentors.
- Racial bias has become covert now: Over the past 30 years approximately, there has been no change in the level of hiring discrimination however it has transformed into something more subtle and disguised. (Quillian et al., 2017).
- Resumes of minority groups get 30-50% fewer callbacks compared to resumes of white applicants not only in America but in Canada as well. When identifi able information is less obvious then the callbacks for minority groups increase (Kang, 2017).
- Bias in job hiring most commonly occurs during the initial screening stages when hiring managers can screen applicants’ resumes for information that could potentially indicate that the applicant is a non-white person (Barber, 2024).
- People rarely see themselves as part of the problem, and this often leads to false inclusivity in organizations (Jana & Diaz, 2018a).
- A 3-theory framework that includes taste-based, screening, & complementary production discrimination explores how same-race and cross-race workers fare in their productivity and efficiency. (Benson et al.,2023).
- Users thought the problem the website was trying to solve was unemployment or keeping track of jobs. It is clear from their feedback that the issue we are solving ― eliminating bias ― needs to be clearer.
- A user was curious as to how the job tracker would update with jobs applied outside of Qualifi. Would that have to be added manually?
- Suggested features include:
- Job seekers should be notified when a job listing is the perfect match for them based on their skills/experience.
- Qualifi can partner up with professionals to provide training on interviewing/hiring practices and other tips for employees, such as resume suggestions. These can take the form of workshops or short videos.
- A mock interview tool to practice interview questions.
- Similarly to Indeed, have company-specific pages with all their open job roles.
- Recommendations and links to specific training/certifications that may improve a job seeker’s resume based on their field.
- Statistics show how many people were able to get jobs through the website.
- “Reminders” section/calendar (with interview dates, etc).
- Simplicity of the prototype: The user was able to easily navigate through the prototype and admired the simplicity of the design, making it easier to follow and intuitive.
- Positive task user testing: The user was given the task of “posting a job” on the job board and was able to go through the different steps of filling out the job details and posting it on the job board for applicants.
- Training modules: Post-testing, it was revealed to the user that the website participates in providing an ethnic and racial bias-free workplace, which allowed them to show their enthusiasm about the change this feature can bring to hiring practices.
- Testimonies and Partnerships: The user suggested that the first page of the prototype can have testimonials and partnerships from companies such as Workday can be included to show credibility and previous experiences from companies.
Ideation
Through an analysis of other products that addressed the issue of biased hiring, we discovered that there was a need for solutions that targeted the entire hiring process ― all in one platform.
Competitors such as Blendoor and RChilli Redact & Design only focus on eliminating bias by screening resumes and redacting identifying information. However, these competitors don’t cater to the other parts of the job application process, such as cover letters and interviews. More importantly, they only target employers as their users and not job seekers.
This inspired our “job board” idea. Our website must be an “all-in-one” hub that speaks to the needs of both employers and job seekers.
Low-Fidelity Prototype
















Final Design
We made the job application process less redundant for both hiring managers and job seekers by:
- allowing all activities to be carried out on one central platform
- carrying out our mission of mitigating bias.
This value proposition is demonstrated by our prototype through end-to-end features that support users throughout the process, starting with training tools for hiring managers and a resume builder for job seekers and ending with a platform for interviews. Bias-mitigating tools are also present at all stages, including anonymized applications and no-camera and voice-modulation features during interviews. After pivoting to focusing on a hiring manager’s perspective, we presented our high-fidelity demo:

Features Highlight:

Bias-aware Scanner
As a job seeker uploads a resume or cover letter, the scanner provides instant bias-aware feedback on how to best anonymize the document, with a score indicator and upgrade option for further edits.

Employer Dashboard
Allows employers/hiring managers to view statistics at glance and remove any duplicate applications.

Minimize Bias in Job Descriptions
The AI bias detector can help employers write better job descriptions that are inclusive and focus more on the skills they need for the role.

Employer Training
To notice what is bias looks like during recruitment, employers posting jobs on Qualifi will be undergoing training to build awareness and recognition.

Document Manager
We've all been through battling countless links of your resume and cover letter that get lost in your cloud or device. Here Qualifi lets you maintain versions of your documents and application packages and tracks where you have previously used them.
Beyond a Website: The Qualifi Bot

Outcome
The following user map follows the journey of Arya, who is a job seeker. She was frustrated about rejections, despite being fully confident in her skills and wondered if she is even being screened appropriately due to the lack of communication and transparency from the company’s end.
This is when she comes across Qualifi, an all-in-one job application platform that screens resumes to eliminate any racial and ethnic biases before an applicant applies for jobs. Being intrigued and having nothing to lose, Arya decides to craft a resume and see how the platform works by testing all the features including the resume builder as a job-seeker, creating a cover letter and then finally, applying to jobs. This helps her realize that instead of putting in the long hours of assuming what to fi x on her resume, Qualifi does it for her.

Feasibility
Our timeline spans a total of 36 months, which includes product development, testing, and launch, as well as scaling and exploring global expansion. Our model remains dependent on the state of AI during that time and our partnerships with employers and job seekers.
- Year 1: Product development and market entry
- Year 2: Scaling and market penetration
- Year 3: Global Expansion and AI evolution
- Proprietary AI and data models
- Scalable platform infrastructure
- Strong partnerships with employers and job seekers
- Training and mentorship content
- Standard Plan for Employers/Small-to-Medium Businesses: $150/month
- Enterprise Plan for Organizations: $400/month
- Enterprise Plan for Educational Institutes: $400/month
- Premium Plan for Job Seekers: $50/month
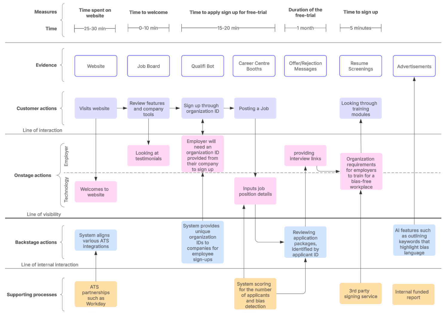
Service Design Blueprint

Technical Diagram
Open-source tools, modular components, and AI-driven analytics can make most of this achievable. We would ensure that the AI technology is prompted and tested enough to reduce any risks of premeditated bias. By streamlining processes and utilizing tried-and-tested tools, we aim to minimize developmental costs.

Stakeholder Map
By categorizing stakeholders based on their influence and interest, the map highlights where efforts should be concentrated to build strong, meaningful relationships.

For example, high-influence and high-interest groups such as HR managers, job seekers, DEI officers, and talent acquisition leaders form the foundation of active engagement, helping shape the platform’s functionality and ensuring it directly addresses user needs.
At the same time, keeping high-influence but lower-interest groups like executives, investors, and regulatory bodies satisfied ensures strategic alignment and long-term stability.
Equally important are the low-influence but high-interest stakeholders, such as applicants, universities, and HR tech communities, who help validate demand by actively using and advocating for the platform.
Even those with the lowest influence and interest, like the general public and competitors, provide useful insights when monitored for trends and perceptions.
Together, these layered perspectives reveal not only who the platform must serve but also how its ecosystem can grow. The map thus becomes a tool for visualizing demand, aligning priorities, and building an engaged, sustainable community around the product.
Takeaways
1. Building Trust Through Transparency
A key design focus was making the platform feel fair and unbiased. By showing how resumes and cover letters were anonymized and how skills were prioritized, I built in moments of clarity that reassured both job seekers and recruiters. This transparency helped establish trust in the system.
2. Designing for Two Audiences
The platform had to support two very different users—recruiters and job seekers—without losing consistency. For recruiters, I created clear tools to compare candidates based only on skills. For job seekers, I designed supportive flows that anonymized resumes instantly and reduced stress at career fairs.
3. Connecting Digital and Physical Experiences
The AI bot at career fairs brought the platform into the real world by screening and printing resumes on the spot. I designed the interaction to feel just as intuitive as the online platform, ensuring a smooth, consistent experience across digital and physical touchpoints.
To wrap it up on a personal level, this project reminded me that design isn’t just about interfaces — it’s about creating opportunities, leveling the playing field, and giving every candidate the chance to be seen for their true skills.